Reactive Targets for 6mm Airsoft and NERF®


Description:

Reactive targets are targets that react to being struck by darts or pellets.

A micro controller keeps very precise timings to gauge things like reaction time, overall accuracy, and overall speed. It will display the data on a built in LCD or to a computer connected to it via USB.

I have tried the system with:

This is the second attempt at making 6mm airsoft reactive targets. The first attempt went so well that it warranted a second iteration of the design. With the improved speed of the new software, it now even works with NERF®

The project consists of 4 targets that use a trigger similar to a piezo-electric drum head. Instead of a pad, it uses a piece of sheet steel with a piezo element mounted to the back.

Each target has a indicator LED and an optional buzzer for audio feedback.

In the current iteration there are 3 "modes"

The background info and schematic for piezo conditioning comes from an article called Piezo transducer signal conditioning by leucos



Video:


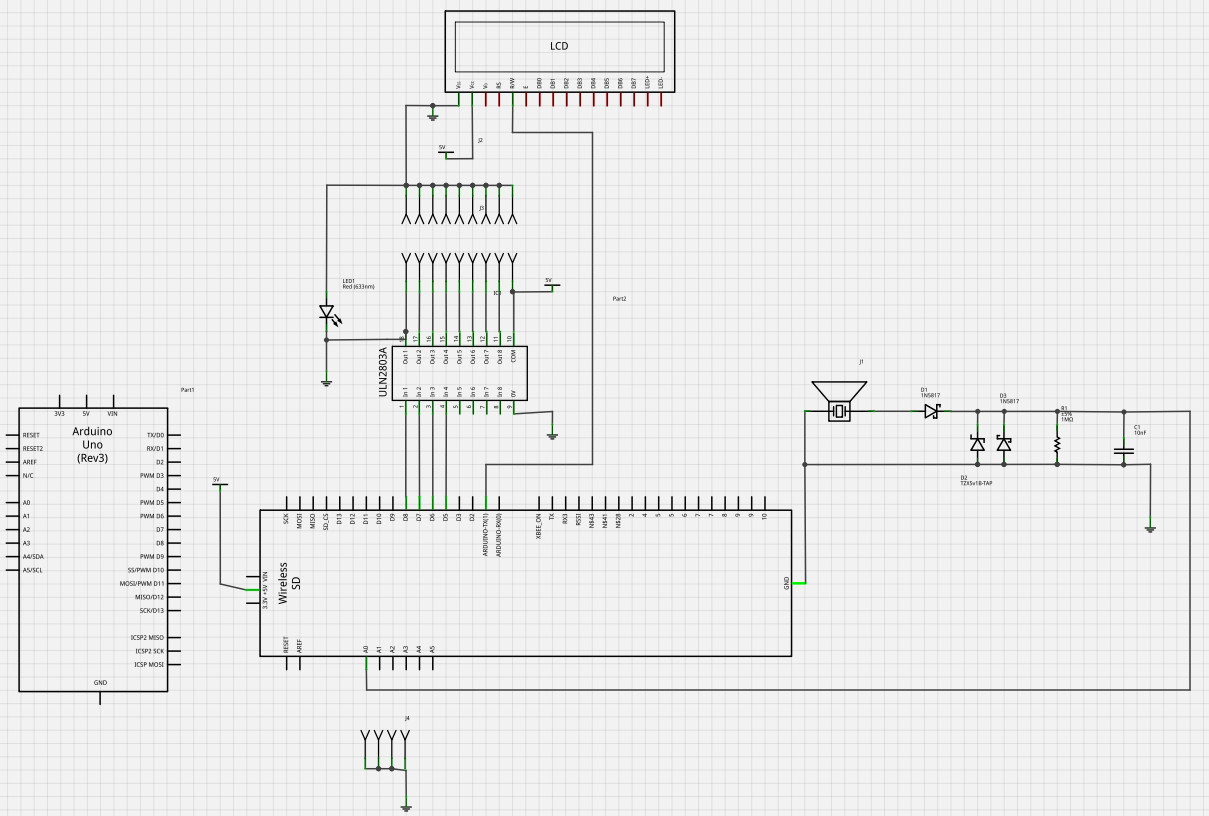
Schematic:

Main Parts Used:





Source:

airsoft_v2_003.zip


Notes:

In the schematic I have shown only one of the piezo elements. Of course multiply by 4x.

Diode selection to interface to the micro is very important. The voltages reached by the piezo when it is hit can spike very high and can easily damage a micro controller. For detailed information see Piezo transducer signal conditioning by leucos

In a future version the detection circuit may be enhanced by using a opamp to detect smaller changes in voltage and to help hold them longer.



About Viktor and SFAQT:

Viktor Criterion is an Inventor and Adventurer and is the co-founder of the "Super Fun Adventure Qest Time" Laboratory.

Though not normally mad or evil (and we're not touching that whole genius thing after what happened last time!) he can be obsessive. Victor can be a bit donkey-headed when attempts are made to dissuade him from new projects. He believes that life and work should be fun but is realistic enough to know that fun is really just a perspective.



Licenses:

Software Copyright (c) 2013 Viktor Criterion

Permission is hereby granted, free of charge, to any person obtaining a copy of this software and associated documentation files (the "Software"), to deal in the Software without restriction, including without limitation the rights to use, copy, modify, merge, publish, distribute, sublicense, and/or sell copies of the Software, and to permit persons to whom the Software is furnished to do so, subject to the following conditions:

The above copyright notice and this permission notice shall be included in all copies or substantial portions of the Software.

THE SOFTWARE IS PROVIDED "AS IS", WITHOUT WARRANTY OF ANY KIND, EXPRESS OR IMPLIED, INCLUDING BUT NOT LIMITED TO THE WARRANTIES OF MERCHANTABILITY, FITNESS FOR A PARTICULAR PURPOSE AND NONINFRINGEMENT. IN NO EVENT SHALL THE AUTHORS OR COPYRIGHT HOLDERS BE LIABLE FOR ANY CLAIM, DAMAGES OR OTHER LIABILITY, WHETHER IN AN ACTION OF CONTRACT, TORT OR OTHERWISE, ARISING FROM, OUT OF OR IN CONNECTION WITH THE SOFTWARE OR THE USE OR OTHER DEALINGS IN THE SOFTWARE.

MIT-License

Hardware Copyright (C) 2013 Viktor Criterion
Licensed under CERN v1.1

Artwork Copyright (C) 2013 Viktor Criterion
The likeness, imagages, renderings, artwork and all media of Viktor Criterion, Einida Ecxs, and Super Fun Adventure quest time are Copyright (C) 2013 Viktor Criterion. All Rights Reserved

All other artwork. Licensed under Creative Commons.
Attribution 3.0 Unported (CC BY 3.0)